SERVICIO AL CLIENTE
Los datos registrados serán tratados conforme a la Política de Protección de Datos Personales. Para ampliar información
Consulte la Política de Tratamiento
DESEO CONOCER SUS SERVICIOS
Permitamos conocer su opinión, sus sugerencias son muy importantes.
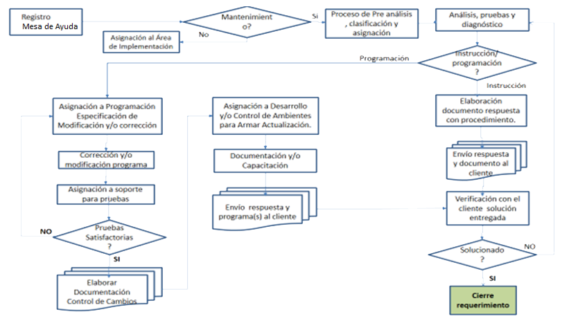
METODOLOGÍA INTERNA
OTROS BENEFICIOS PARA SU EMPRESA
- Ingeniería de requerimientos, reconociendo las técnicas y estrategias para la obtención y especificación de requisitos y su importancia en la definición.
- Entrega de las nuevas versiones del SOFTWARE cuando éstas sean liberadas por NOVA CORP SAS, durante la vigencia del contrato.
- Asesoría telefónica para el montaje de la actualización, según complejidad se acordarán sesiones presenciales.
- Reuniones ejecutivas para la presentación de informes y análisis de indicadores de gestión donde se evidencie retroalimentación con generación de propuestas de mejora.
- Consultoría para nuevos desarrollos que aporten a la dinámica empresarial.
- Tarifa fija durante la vigencia del contrato para nuevos desarrollos.
